Monday, November 30, 2009

Problems facing in the team

Throughout the game production, we searched for solutions and new things for the game. Looking for references are easy but doing them is different.

We're at a whole new level by doing so.

These are the problems that we have encountered so far during the process of our game's production:
- Bone constraints to characters
- Faces Limitation for game rendering
- Lightings causes lag hence need to do bake textures to most of the objects
- Proper level design with right feelings
- Particles that suit the scene and game
- Cut Scenes
- Sound creation

Most of these things are what we lacked at the moment. Along the way we'll solve and learn from our mistakes. The more mistakes we make, the more we learn.

Together we stand, Never divided when fall.

Saturday, November 28, 2009

Overview of the Game's Story

The Nuclear Struck on Earth, causing countless of lives, lost, due to the blast and the post effect of the event that occurred along the way.

Raymond saw the Nuclear advancing towards him so quickly that he took the Time-Machine that he was working on without any test trials and activated it, not knowing what it could cause one self to be.

When Raymond came round to his senses, he had no idea what had happened, his mind was in a twirl. Images and things kept running pass him and all he could do was to watch. Raymond suffers a post-effect from the Time Machine and is completely lost to where is was and what has happened. The whole area was lifeless, not even a single soul can be detected around the area. Not even plants could live. All Raymond could remember is... "My friend! I need to find him, but how?! He's being held captive."

Raymond went to the nearest building that he could locate and suddenly, images of the past haunted him, making him unable to stand firmly on the ground. The next moment, he was standing outside a huge warehouse. Entrance guarded with security, he wondered again to what had happen and to how is there people where seconds ago there wasn't anyone.

Raymond then recalled he had the Time Machine on him but to as how he got it, he completely has no clue. He activated the Time Machine again, sending him back to the lifeless planet, he then went through the warehouse to save his friend.....

Friday, November 27, 2009

Happy Hari Raya Haji

It's Hari Raya Haji and we are not working today for our projects. Meanwhile, would like to wish everyone a Happy Hari Raya Haji..

Enjoy the holidays :)
Cheers!

Wednesday, November 25, 2009

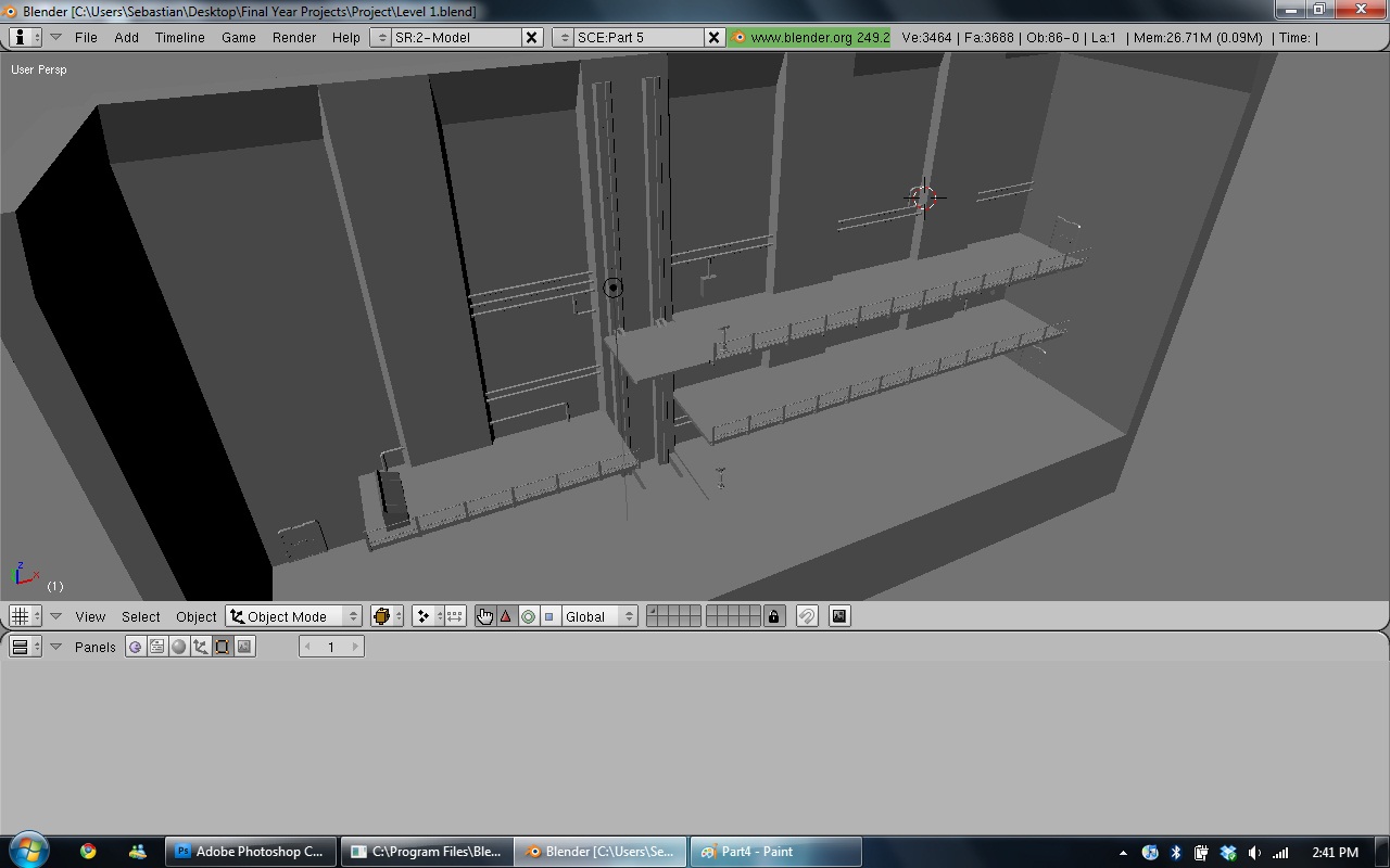
Level Layout

We have our levels done and not textured yet. These are the screenshots of the level. It's uncoded at the moment.












They are not in any order for the levels. We'll be putting it up again when it's textured. Meanwhile, when it's done programming and it's playable, i'll make a short video on the game play.

Cheers. =)


Paradox Logo and Evil Robot

Hello people, we have worked around with the things that we should have and sort of finalised some works:

Paradox Game Logo:

Robot Detector in our game:

These are all the current things confirmed in our game. We'll work towards our goals and also further improve on the whatever characters that we have.

We'll come out with a video as soon as possible with the current things that we have in the game and post it in our blog here.

So stay tuned. =)
Cheers!

Tuesday, November 24, 2009

Current Status of our game

We have been researching through Blender program for the past 6 months and have found out quite a number of functions that Blender can offer us with the game that we are creating currently.

During that period of time where we were researching on the functions, we also created a mini game in collaboration with our game.

We modeled the objects of the game in Blender and coded it straight through Blender itself.

Texturing the objects with Normals overlaying which creates a massive change in the game's outlook.

Making Movie textures which will reduce lag during game.

Switching Scenes are much faster as compared to changing blend files.

Lightings cause massive lag and it is a must to bake the lights of the models to the texture and re-rendering it to the game engine as texture with shadow preset.

--

Currently our game's progress is at 20%:

- Modeling of Stages (75%)
- Logo (100%)
- Character Model (100%)
- Programming of the level (50%)
- Particle System (60%)
- Vector of Enemy (80%)
- GUI and HUD (10%)
- Linking Blender to SQL (100%)
- Configurations of keys (80%)


Things needed to be done:

- Cut Scenes
- Sound
- Environment Sound
- Rigging of Character
- Animation of Character
- Unwrap Character
- Texture Character
- Unwrap Level Objects
- Texture Level Objects
- Normal Map textures
- Bake Lightings
- Level Lightnings
- Logo Animation
- Boss Fights
- Website with Score
- Achievements in game


These are the things for now that we have. Will upload screenshots of those confirmed once as soon as possible.

--

Feel free to voice anything out at the cBox.

25th November 2009

Today is the official opening of our game, Paradox, blog.

All of our works will be uploaded here and any updates of the game will also be posted here to keep our audiences up to date to our progress in our game.

Till then.. awaiting for Blender 2.5 which will be coming out soon.